
CDD-880 Multi Receiver Router Revision 0
Ethernet Management MN-CDD880
5–4
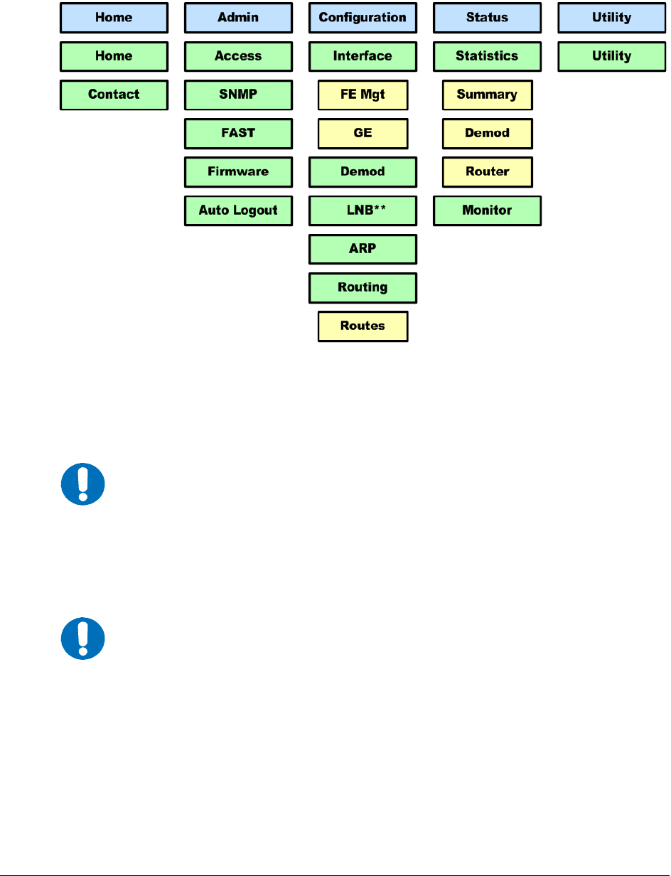
5.4.3 Web Server Menu Tree
The operations available through this interface are illustrated by this menu tree:
The CDD-880 Web Server Interface provides access to five (5) navigation tabs (shown in blue):
• Home • Admin
Configuration
Status • Utility
Beyond this top-level row of navigation tabs, the diagram illustrates the available primary (green)
and nested (yellow) page tabs that afford the user more specific functionality.
IMPORTANT
The CDM-840 Web Server Interface pages in this diagram that are marked with
double asterisks (**) are functional only when the specified items (e.g., LNBs) are
installed.
Click any tab to continue.
5.4.4 Web Server Page Descriptions
IMPORTANT
Access to and availability of certain CDD-880 Web Server Interface pages are
dependent upon the FAST options purchased for operation as well as the
detected presence of auxiliary equipment (e.g., Low Noise Block Down
Converter, Redundancy Switch, etc.) installed and configured for use with the
CDD-880. Such operational restrictions will be noted in the subsections that
follow through the end of this chapter.
Comments to this Manuals